Usage de cartes heuristiques en BTS MUC
Travail collaboratif : Le commerce connecté, construction d’un cours à partir d’articles de presse.
Classe concernée Marlène WIEDENHOFF | BTS MUC 2° année |
Thème | Le commerce connecté |
Objectifs | - Rechercher et exploiter l’information nécessaire à l’activité commerciale - Diffuser l’information |
Démarche | 1. Définition du thème de recherche et du périmètre de la recherche 2. Sélection des sources d’informations à exploiter et des articles de presse à retenir. 3. Définition du plan à partir des articles de presse retenus, visualisation de l’arborescence du plan niveau 1 sur MindView. 4. Répartition des articles entre les groupes de travail. 5. Travail de compréhension et de résumé de l’information. 6. Mise en forme des résumés sur MindView par chaque groupe, ajout des branches de niveau 2 et + au schéma initial. 7. Exposé oral de chaque groupe avec comme support le schéma MindView. |
Variantes possibles | Les étapes 1 à 3 peuvent être effectuées par le professeur pour se concentrer sur la compréhension, le résumé et l’exposé oral. |
Apports pour les étudiants | - Le schéma sert de support à l’oral et facilite la fluidité de la parole. - La création de l’arborescence oblige les étudiants à bien structurer leur pensée. - Le Mind Map donne une vision d’ensemble sur un thème donné |
Valeur pédagogique pour le professeur | - Donne une vision plus claire de l’exposé - Permet une répartition du travail dans le cadre d’un exposé - Permet d’aborder de façon structurée des thèmes inédits |
- Le commerce connecte (docx, 104 Ko)
Travail de synthèse et de structuration des connaissances en Management Gestion des Unités Commerciales
Classe concernée Sylvie UNGERER | BTS MUC 2° année
|
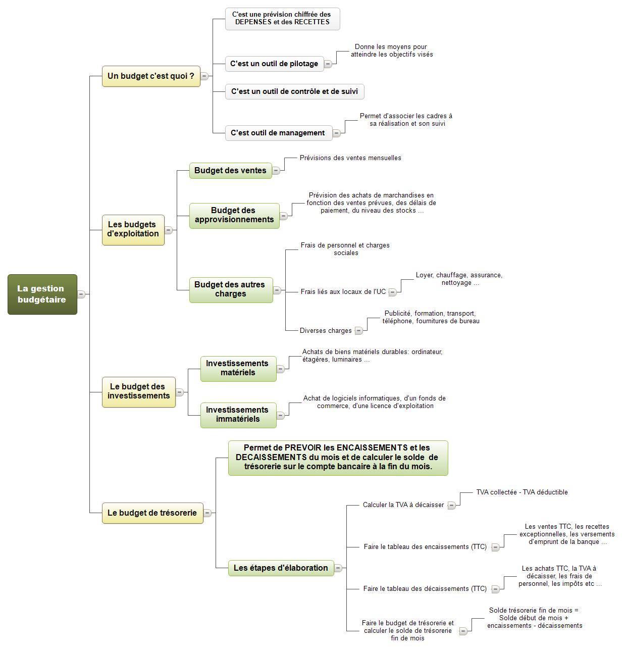
Thèmes | La gestion budgétaire (Gestion) L’animation de l’équipe commerciale (Management des Unités Commerciales)
|
Objectifs | - Apprendre à structurer ses connaissances pour mieux mémoriser les savoirs de base - Amener les étudiants à distinguer les informations essentielles des informations accessoires et à faire preuve de transversalités avec d’autres thèmes abordés dans le programme |
Démarche | - Le thème faisant l’objet de la schématisation a été traité au cours de plusieurs séquences pédagogiques (3 ou 4 séances) et a fait l’objet de diverses applications pratiques - Au début de chaque séance pédagogique, l’enseignant demande aux étudiants de récapituler les savoirs de base étudiés lors de la séance précédente (en faisant appel à leur seule mémoire car leurs cours sont fermés) Un étudiant complète le schéma Mindview en fonction des propositions des camarades de classe. - Une fois le thème terminé, le schéma est diffusé au groupe classe. |
Apports pour les étudiants | - La création de l’arborescence oblige les étudiants à bien structurer leur pensée et leur permet de mémoriser plus facilement - Le Mind Map donne une vision d’ensemble sur un thème donné - C’est un support de révision utile pour l’examen écrit de BTS MUC (étude de cas MGUC) |
Valeur pédagogique pour le professeur | - permet d’associer les étudiants car la schématisation est le fruit de leur approche - Permet de récapituler de façon plus claire les thèmes du référentiel et de proposer un outil aux personnes qui utilisent surtout une mémoire visuelle.
|
- La gestion budgetaire (mvdx, 97 Ko)
- La gestion budgetaire (jpg, 130 Ko)
- Animer une equipe (mvdx, 75 Ko)
- Animer une equipe (jpg, 97 Ko)
Travail de synthèse et de structuration des connaissances en Management Gestion des Unités Commerciales
Classe concernée Sylvie UNGERER | BTS MUC 2° année
|
Thèmes | Le projet de développement de l’Unité Commerciale (PDUC)
|
Objectifs | - En amont : aider l’étudiant à concevoir un projet riche et pertinent qu’il proposera à ses tuteurs en entreprise et en formation - En aval : préparer au mieux l’épreuve orale de PDUC en BTS MUC en concevant un outil qui permette d’exposer le plus clairement possible le contenu de sa démarche de projet
|
Démarche | En amont 1. Après avoir effectué le diagnostic de son entreprise, l’étudiant définit la problématique et propose un thème de projet 2. Il réalise un brainstorming pour définir le contenu de son projet et le formalise à l’aide d’un schéma Mind Map. 3. Il soumet pour avis et validation le schéma à ses tuteurs en formation et en entreprise 4. Il corrige le Mind Map qui constituera sa feuille de route pour le développement du projet En aval 5. Si des modifications ont été apportées dans le contenu du projet, l’étudiant met à jour le schéma. 6. Lors de la soutenance de projet, il présente la liste des tâches de son projet sous forme de Mind Map
|
Apports pour les étudiants | - La création de l’arborescence aide l’étudiant à définir l’étendue et le contenu possible de son projet de la façon la plus complète possible, quitte à exclure ensuite certaines activités jugées non pertinentes ou non prioritaires. - L’arborescence oblige les étudiants à bien structurer le contenu de leur projet en distinguant les étapes, les activités et les tâches - Lors de la soutenance orale, le Mind Map aide l’étudiant à valoriser le contenu de son projet auprès du jury |
Valeur pédagogique pour le professeur | - en début d’année, un brainstorming formalisé à l’aide du Mind Map permet de développer la créativité et l’initiative de l’étudiant - Tout au long de l’année, le MinMap permet de structurer la démarche de projet et rappelle à l’étudiant les travaux qui restent à faire pour finaliser sa démarche de projet. C’est un outil qui incite à mieux respecter les échéances de travail.
|
- Concours de Lego (mvdx, 29 Ko)
- Concours de Lego (jpg, 49 Ko)
- Coup de Coeur des Lecteurs (mvdx, 57 Ko)
- Coup de Coeur des Lecteurs (jpg, 80 Ko)
utile
voir aussi
Les logiciels payants de mindmapping offrent des fonctionnalités riches de traitement des cartes heuristiques. Il existe aussi des solutions gratuites de création de cartes heuristiques qui permettent un travail efficace avec les élèves :
- Logiciel FreePlane : télécharger
- Site gratuit mindomo
- La plateforme Moodle académique propose un outil collaboratif de création de cartes mentales
(liste non exhaustive)


